Vaihtoehtorahastojen hoitajat
Toimiluvan hakeminen
Vaihtoehtorahastojen hoitajia koskevan lain (162/2014) mukaan vaihtoehtorahastoja hallinnoivan yhtiön tulee hakea toimilupaa tai rekisteröityä. Toimilupahakemukseen liitettävät selvitykset käyvät ilmi valtiovarainministeriön asetuksesta vaihtoehtorahastojen hoitajien sekä erityisen säilytysyhteisön toimilupahakemukseen liitettävistä selvityksistä (227/2014).
Seuraavassa on koottu tietoa vaihtoehtorahastojen hoitajia koskevan lain mukaisesta vaihtoehtorahastojen hoitajan toimiluvan hakemisesta.
Lomakkeet toimiluvan hakemista varten
- Toimilupahakemuslomake
- Tiedot vaihtoehtorahastosta
- Fit & proper -ilmoituslomake
- Fit & proper -ilmoituslomake (englanninkielinen)
- AIFMD-raportointilomake
- Omistajavalvontalomakkeet:
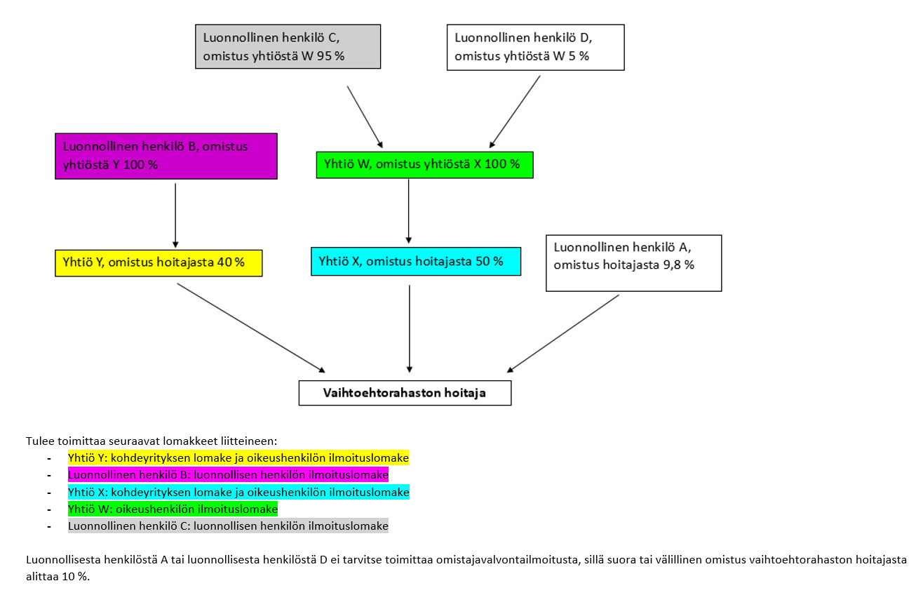
Huomioithan, että omistajavalvontailmoitukseen on aina liitettävä sekä kohdeyritystä ( = yhtiö jota omistetaan) koskeva lomake kunkin omistajan osalta että luonnollisen henkilön ja/tai oikeushenkilön ilmoituslomakkeet.
Lomakkeet tulee toimittaa kaikista niistä, jotka omistavat vähintään 10 % (suoraan tai välillisesti) vaihtoehtorahastojen hoitajasta. Lomakkeet tulee toimittaa sekä oikeushenkilöistä (esim. yhtiö, joka omistaa AIFMia) ja/tai luonnollisista henkilöistä (omistaa suoraan tai välillisesti esim. omistamansa yhtiön kautta AIFMia), koko omistusketjun loppuun asti kaikista vähintään 10%:n omistajista.
Toimilupamateriaalin toimittaminen Finanssivalvonnalle
Toimitusosoite:
kirjaamo(at)fiva.fi
Sähköpostin aihekenttä:
"AIFML 4 luku 1 § - Yhtiö"
Vastaanotettuaan hakemuksen Finanssivalvonta ottaa yhteyttä ja kertoo käsittelijän ja arvion käsittelyajasta.
Toimiluvan peruutus
Jos yhtiö haluaa perua toimilupansa, tulee sen hakea toimiluvan peruutusta.
EuVECA ja EuSEF
Euroopan parlamentin ja neuvoston asetusta (EU) 2017/1991 eurooppalaisista riskipääomarahastoista annetun asetuksen (EU) N:o 345/2013 ja eurooppalaisista yhteiskunnalliseen yrittäjyyteen erikoistuneista rahastoista annetun asetuksen (EU) N:o 346/2013 muuttamisesta sovelletaan 1.3.2018 alkaen.
Asetuksen 2 artiklan 2 kohdan mukaisesti 3–6 artiklaa, 10 ja 13 artiklaa, 14 artiklan 1 kohdan d, e ja f alakohtaa, 15 a–20 artiklaa, 21 artiklan 3 kohdan toista alakohtaa sekä 22 ja 22 a artiklaa sovelletaan direktiivin 2011/61/EU 6 artiklan nojalla toimiluvan saaneisiin yhteissijoitusyritysten hoitajiin, jotka hallinnoivat vaatimukset täyttävien yhteiskunnalliseen yrittäjyyteen erikoistuneiden rahastojen sijoitussalkkuja ja aikovat käyttää EuSEF-nimitystä markkinoidessaan kyseisiä rahastoja unionin alueella.
Lisäksi 14 a artiklan mukaisesti direktiivin 2011/61/EU 6 artiklan nojalla toimiluvan saaneiden yhteissijoitusyritysten hoitajien on haettava sellaisten vaatimukset täyttävien riskipääomarahastojen rekisteröintiä, joista ne aikovat käyttää EuVECA-nimitystä.
AIFM-aiheiset tulkintakysymykset Finanssivalvonnalle
Toimitusosoite:
AIFMquestions(at)fiva.fi
Sähköpostin aihekenttä:
"AIFML xx § / Asia - Yhtiö"
Finanssivalvonta ottaa yhteyttä kahden viikon kuluessa sähköpostin vastaanottamisesta.
AIFMD-raportointiin liittyvät kysymykset
AIFMDReportingHelpdesk(at)fiva.fi
Rekisteröinnin hakeminen
Vaihtoehtorahastojen hoitajia koskevan lain (162/2014) mukaan vaihtoehtorahastoja hallinnoivan yhtiön tulee hakea toimilupaa tai rekisteröityä. Huomaattehan, että rekisteröintiä hakeva yhtiö ei saa ennakkomarkkinoida suunnitteilla olevia rahastojaan ennen kuin yhtiö on saanut Finanssivalvonnalta ilmoituksen rekisteriin merkitsemisestä.
1.3.2019 alkaen omistajakontrolli ja Fit & Proper –säännökset koskevat myös rekisteröitymistä hakevia vaihtoehtorahastojen hoitajia. Ilmoitukset tehdään alla olevilla lomakkeilla. Useimmin kysyttyjä kysymyksiä on koottu välilehdelle "Q&A omistajavalvonta ja Fit & Proper".
Sekä Fit & Proper että omistajavalvonta edellytysten tulee täyttyä koko yhteisön toiminnan ajan. Uusista henkilöistä tai muutoksista, joissa henkilön vastuu kasvaa, on tehtävä uusi Fit & Proper -ilmoitus Finanssivalvonnan sähköisen asiointipalvelun kautta. Omistusmuutoksista tulee aina etukäteen tehdä Finanssivalvonnalle AIFM-lain 7 luvun 9 §:n edellyttämä omistajavalvontailmoitus.
Seuraavassa on koottu tietoa vaihtoehtorahastojen hoitajia koskevan lain mukaisesta vaihtoehtorahastojen hoitajan rekisteröitymisestä.
Lomakkeet
Lomakkeet rekisteröitymistä varten:
- Rekisteröitymishakemuslomake
- Tiedot vaihtoehtorahastosta
- AIFMD-raportointilomake
- Fit & proper -ilmoituslomake
- Fit & proper -ilmoituslomake (englanninkielinen)
- Omistajavalvontalomakkeet:
Huomioithan, että omistajavalvontailmoitukseen on aina liitettävä sekä kohdeyritystä ( = yhtiö jota omistetaan) koskeva lomake kunkin omistajan osalta että luonnollisen henkilön ja/tai oikeushenkilön ilmoituslomakkeet.
Lomakkeet tulee toimittaa kaikista niistä, jotka omistavat vähintään 10 % (suoraan tai välillisesti) rekisteröityneestä vaihtoehtorahaston hoitajasta. Lomakkeet tulee toimittaa sekä oikeushenkilöistä (esim. yhtiö, joka omistaa rekisteröitynyttä AIFMia) ja/tai luonnollisista henkilöistä (omistaa suoraan tai välillisesti esim. omistamansa yhtiön kautta rekisteröitynyttä AIFMia), koko omistusketjun loppuun asti kaikista vähintään 10%:n omistajista.
AIFM-rekisteröinteihin liittyvät muutokset:
- Vaihtoehtorahaston hoitajan vaihdos – vastaanottavan vaihtoehtorahaston hoitajan ilmoitus
- Vaihtoehtorahaston hoitajan vaihdos – luovuttavan vaihtoehtorahaston hoitajan ilmoitus
- AIFM-rekisteröinnin peruutus
Huomioittehan, että rekisteröintihakemukseen tulee liittää:
- Rekisteröitymishakemuslomake
- Vaihtoehtorahastojen hoitajan kaupparekisteriote ja yhtiöjärjestys
- yhtiöjärjestyksen toimialasta on käytävä ilmi yhtiön toimiminen vaihtoehtorahastojen hoitajana
- Menettelyohje asiakkaan tunnistamiseen ja rahanpesun ja terrorismin rahoittamisen estämiseen, sekä riskiarvio rahanpesun ja terrorismin rahoittamisen riskien tunnistamiseksi ja arvioimiseksi
- Fit & proper -lomakkeet vaadittuine liitteineen johdosta ja merkittävistä omistajista
- Omistajavalvontalomakkeet merkittävistä omistajista, sekä suorista että välillisistä jotka omistavat yli 10% vaihtoehtorahastojen hoitajasta
- Rahaston markkinoinnin aloitusilmoitus sisältäen:
- Tiedot vaihtoehtorahastosta -lomakkeen,
- Sopimukset (rahastosopimus, yhtiösopimus, hallinnointisopimus)
- Olennaiset ja riittävät tiedot rahastosta
- Mahdollinen markkinointimateriaali
- Rahaston säännöt (erikoissijoitusrahastot)
- AIFMD-raportointilomake
Rekisteröintimateriaalin toimittaminen Finanssivalvonnalle
Toimitusosoite:
kirjaamo(at)fiva.fi
Sähköpostin aihekenttä:
"AIFML 5 luku 1 § - [Yhtiön nimi]"
Vastaanotettuaan hakemuksen Finanssivalvonta ottaa yhteyttä ja kertoo käsittelijän ja arvion käsittelyajasta.
EuVECA- ja EuSEF-rekisteröintiä koskeva lomake
Eurooppalaisista riskipääomarahastoista (EuVECA, N:o 345/2013) ja yhteiskunnalliseen yrittäjyyteen erikoistuneista rahastoista (EuSEF, N:o 346/2013) annetut asetukset ovat olleet voimassa 22.7.2013 alkaen. Asetusten soveltamisalan piiriin kuuluvia rahastoja hoitava yritys voi hakea rekisteröitymistä Finanssivalvonnalta. Rekisteröitymisilmoitusta varten on laadittu lomake. Rekisteröitymisilmoituksen voi tehdä myös vapaamuotoisesti kirjeellä, jonka tulee sisältää asetuksissa mainitut selvitykset. Yrityksen tulee täyttää asetusten mukaiset edellytykset ennen kuin se voidaan rekisteröidä.
Euroopan parlamentin ja neuvoston asetusta (EU) 2017/1991 eurooppalaisista riskipääomarahastoista annetun asetuksen (EU) N:o 345/2013 ja eurooppalaisista yhteiskunnalliseen yrittäjyyteen erikoistuneista rahastoista annetun asetuksen (EU) N:o 346/2013 muuttamisesta sovelletaan 1.3.2018 alkaen.
Vaihtoehtorahaston hoitajan rekisteröinnin peruutus tai rahaston toiminnan lakkauttaminen
Rekisteröinnin peruutusta varten tarvitaan vapaamuotoinen selvitys, miksi toiminta loppuu ja mitä rahastoille tapahtuu.
Huomioittehan, että mikäli yksittäisen tai useamman rahaston toiminta loppuu, tulee tästä ilmoittaa Finanssivalvonnan kirjaamoon. Ilmoitus voi olla vapaamuotoinen.
AIFM-aiheiset tulkintakysymykset Finanssivalvonnalle
Toimitusosoite:
AIFMquestions(at)fiva.fi
Sähköpostin aihekenttä:
"AIFML xx § / Asia - [Yhtiö nimi]"
Finanssivalvonta ottaa yhteyttä kahden viikon kuluessa sähköpostin vastaanottamisesta.
AIFMD-raportointiin liittyvät kysymykset
AIFMDReportingHelpdesk(at)fiva.fi
Markkinoinnin aloitusilmoitus - Uuden rahaston perustaminen (AIFML 12 luku)
Suomessa toimiluvan tai rekisteröinnin saaneet vaihtoehtorahastojen hoitajat voivat markkinoida vaihtoehtorahastoja Suomessa lain vaihtoehtorahastojen hoitajista (162/2014, jäljempänä myös ”AIFML”) 12 luvun ilmoitusmenettelyä noudattaen. Markkinoinnista ei-ammattimaisille asiakkaille säädetään AIFML 13 luvussa.
Menettely:
- Vaihtoehtorahastojen hoitajan on toimitettava Finanssivalvonnalle alla oleva ilmoitus liitteineen markkinoinnin aloittamisesta Suomessa. Ilmoitus lähetetään sähköpostitse osoitteeseen kirjaamo(at)fiva.fi, sähköpostin aihekenttä: ”Ilmoitus: AIFML 12 luku 1 § - yhtiön nimi”.
- Vaihtoehtoehtorahaston markkinointi voidaan aloittaa, kun hoitaja on saanut Finanssivalvonnalta sitä koskevan ilmoituksen.
- Myös ilmoituksen tiedoissa tapahtuneista muutoksista tai rahaston lakkauttamisesta on ilmoitettava Finanssivalvonnalle. Muutosilmoitus lähetetään sähköpostitse osoitteeseen AIFM-ilmoitukset(at)fiva.fi, sähköpostin aihekenttä: ”Muutosilmoitus: AIFML 12 luku 1 § - yhtiön nimi”.
- Ilmoitukseen liitetään mukaan täytetty raportointivelvollisuuden ilmoituslomake. Lisätietoja AIFMD-raportoinnista löytyy AIFMD-raportointiosiosta.
Ilmoituslomakkeet
Vastaanotettuaan ilmoituksen Finanssivalvonta ottaa yhteyttä ja kertoo käsittelijän ja arvion käsittelyajasta.
Yhteydenotot:
- Hakemusasiat: kirjaamo(at)finanssivalvonta.fi
- Muutokset: AIFM-ilmoitukset(at)fiva.fi.
- mm. materiaalipäivitykset
- AIFM-aiheiset tulkintakysymykset: AIFMquestions(at)fiva.fi
- AIFMD-raportointiin liittyvät kysymykset: AIFMDReportingHelpdesk(at)fiva.fi
Ennakkomarkkinointi
AIFM-lain 13 a luvun mukaan vaihtoehtorahastojen hoitajalla on oikeus ennakkomarkkinoida vaihtoehtorahastoa Suomessa 1.12.2021 alkaen. Huomaattehan, että yhtiö, jolla ei ole toimilupaa tai rekisteröintiä, ei saa ennakkomarkkinoida suunnitteilla olevia rahastojaan ennen kuin yhtiö on saanut Finanssivalvonnalta joko päätöksen myönnetystä toimiluvasta tai ilmoituksen rekisteriin merkitsemisestä.
Edellytykset ennakkomarkkinoinnille Suomessa (AIFML 13 a luku 1§)
Vaihtoehtorahastojen hoitajalla on oikeus ennakkomarkkinoida vaihtoehtorahastoa Suomessa, jos sijoittajalle esitettävät tiedot eivät:
- ole riittävän tarkkoja, jotta tämä voi sitoutua hankkimaan tietyn vaihtoehtorahaston osuuksia;
- vastaa merkintälomaketta tai vastaavia asiakirjoja taikka niiden luonnoksia; ja
- vastaa vielä perustamatta olevan vaihtoehtorahaston lopullisessa muodossa olevia vaihtoehtorahaston sääntöjä, esitettä tai tarjousasiakirjoja.
Jos ennakkomarkkinoinnin yhteydessä toimitetaan luonnos vaihtoehtorahaston esitteestä tai tarjousasiakirjasta, se ei saa sisältää niin tarkkoja tietoja, että sijoittaja voisi tehdä sijoituspäätöksen. Esitteen tai tarjousasiakirjan luonnoksessa on selvästi mainittava, että:
- se ei ole tarjous tai kehotus merkitä vaihtoehtorahaston osuuksia; ja
- siinä esitettyihin tietoihin ei pidä luottaa, koska ne ovat puutteellisia ja voivat muuttua.
Vaihtoehtorahastojen hoitajan on varmistettava, että ennakkomarkkinointi dokumentoidaan asianmukaisesti.
Ilmoitus ennakkomarkkinoinnista Suomessa (AIFML 13 a luku 2§)
Vaihtoehtorahastojen hoitajan on tehtävä kahden viikon kuluessa ennakkomarkkinoinnin aloittamisesta Finanssivalvonnalle vapaamuotoinen ilmoitus, joka sisältää seuraavat tiedot:
- ETA-valtiot, joissa ennakkomarkkinointia harjoitetaan tai harjoitettiin;
- ennakkomarkkinoinnin ajanjaksot;
- lyhyt kuvaus ennakkomarkkinoinnista, mistä käy ilmi esiteltävät sijoitusstrategiat; ja
- tarvittaessa luettelo ennakkomarkkinoinnin kohteena olevista vaihtoehtorahastoista.
Huom! Tietoa ennakkomarkkinoinnista muissa ETA-valtioissa (AIFML 19 luku 4a) ja ohjeet ilmoitukset tekemiseen löydät "Rajan yli toiminta ETA-valtiot" -välilehdeltä
Ilmoitus lähetetään sähköpostitse osoitteeseen AIFM-ilmoitukset(at)fiva.fi, sähköpostin aihekenttä: ”Ennakkomarkkinointi-ilmoitus / [yhtiön nimi]".
Vaihtoehtorahaston osuuksien hankkimisesta ennakkomarkkinoinnin perusteella säädetään AIFM-lain 13 a luvun 3 pykälässä ja kolmannen osapuolen harjoittamasta ennakkomarkkinoinnista AIFM-lain 13 a luvun 4 pykälässä.
Useimmin kysyttyjä kysymyksiä omistajavalvonta- ja Fit & Proper -selvityksiin liittyen
1.3.2019 alkaen omistajakontrolli ja Fit & Proper –säännökset koskevat myös rekisteröityneitä vaihtoehtorahastojen hoitajia. Hankintoihin liittyvät omistajavalvontailmoitukset tulee tehdä etukäteen.
Seuraavassa on koottu joitakin yleisimmin kysyttyjä kysymyksiä rekisteröityneiden vaihtoehtorahastojen hoitajien omistajavalvonta- ja Fit & Proper –ilmoituksiin liittyen:
Omistajavalvonta
- Kenestä kaikista omistajavalvontailmoitus tulee tehdä ja mitkä lomakkeet toimitetaan?
Lomakkeet tulee toimittaa kaikista niistä, jotka omistavat vähintään 10 % (suoraan tai välillisesti) rekisteröityneestä vaihtoehtorahaston hoitajasta. Lomakkeet tulee toimittaa sekä oikeushenkilöistä ja/tai luonnollisista henkilöistä, koko omistusketjun loppuun asti kaikista vähintään 10%:n omistajista. Myös kohdeyrityksestä tulee toimittaa omistajavalvontalomakkeet kunkin omistajan osalta.
Katso esimerkki:
- Mitä tarkoitetaan kohdeyrityksellä?
Kohdeyritys on yhtiö, jota omistetaan tai hankinnan ollessa kyseessä, ollaan ostamassa. Kun kyse on vaihtoehtorahastojen hoitajia koskevasta ilmoituksesta, kohdeyritys on joko rekisteröity tai toimiluvallinen vaihtoehtorahastojen hoitaja, ei esimerkiksi rahasto. Kohdeyrityksen lomake tulee täyttää erikseen jokaisen sellaisen tahon osalta, joka omistaa vähintään 10% hoitajasta. -
Pitääkö omistajavalvontalomakkeet täyttää, koska kyseessä ei ole hankinta vaan ilmoitus jo olemassa olevasta omistuksesta?
Kyllä. Lomakkeet tulee tässä tapauksessa täyttää soveltuvin osin, esimerkiksi hankintaa koskevia kohtia ei tarvitse täyttää eikä kauppakirjoja tarvitse liittää. - Mitä selvityksiä Finanssivalvonta tekee viransa puolesta?
Finanssivalvonta tilaa henkilöistä, jotka ovat Suomen kansalaisia, rikos- ja sakkorekisteritiedot. Tarvitsemme liitteenä rikos- ja sakkorekisteriotteet tai vastaavat tiedot ulkomaisista henkilöistä ja ulkomailla asuvista Suomen kansalaisista.
Fit & Proper -ilmoitus (lomake V)
- Tuleeko kaikkiin lomakkeen kohtiin vastata? Entä tuleeko kaikki lomakkeessa mainitut liitteet toimittaa?
Kyllä. Sääntely edellyttää näiden tietojen ja todistusten toimittamista osana selvitystä. - Vastuuni muuttuu hallituksen jäsenestä hallituksen puheenjohtajaksi. Tuleeko minun toimittaa uusi F&P -lomake?
Kyllä, vastuun kasvaessa vaaditaan uusi ilmoitus. - Kuinka vanhoja liitteet saavat olla?
Liitteiden tulee olla mahdollisimman tuoreita, enintään kolme kuukautta vanhoja. - Voiko konkurssi- ja yrityssaneerausrekisteristä sekä velkajärjestelyrekisteristä vaaditut liitteet korvata kuvankaappauksella maksukyvyttömyysrekisteristä?
Ei voi. Maksukyvyttömyysrekisteri sisältää tiedot vain siltä osin, kun kyseessä on yksityishenkilön elinkeinotoiminnassa syntynyttä velkaa. Eikä siis korvaa konkurssi- ja yrityssaneerausrekisteristä sekä velkajärjestelyrekisteristä tilattavia otteita. - Pitääkö minun toimittaa myös luonnollisen henkilön omistajavalvontalomake, vaikka olen samassa yhteydessä toimittanut itsestäni Fit & Proper –lomakkeen?
Kyllä pitää. Lomakkeet ovat eri sisältöiset ja niiden pohjalta arvioidaan henkilön sopivuutta ja luotettavuutta eri näkökulmista (omistaja vs. hallintoa hoitava henkilö). - Voinko itse allekirjoittaa lomakkeen myös valvottavan johdon ilmoitusosion osalta?
Et voi. Ilmoituksen tekemisestä vastaa hallitus jäsentensä ja varajäsentensä, toimitusjohtajan ja toimitusjohtajan sijaisen osalta sekä toimitusjohtaja alaistensa osalta. - Kelpaako sähköisesti allekirjoitettu lomake?
Kyllä, virallisella sähköisellä allekirjoituksella allekirjoitettu lomake hyväksytään. - Mitä selvityksiä Finanssivalvonta tekee arvioidessaan henkilön luotettavuutta ja sopivuutta?
Finanssivalvonta tilaa henkilöistä rikos- ja sakkorekisteritiedot. Tämän lisäksi Finanssivalvonta tarkistaa Fit & Proper- ja omistajavalvontailmoitusten yhteydessä sekä henkilöiden itsensä että heidän määräys- ja vaikutusvaltayhteisöjensä maksuhäiriömerkinnät. Fit & Proper –lomakkeen kohdassa 15 tulisi ilmoittaa ainakin konkursseista sekä merkittävistä maksuhäiriöistä (monta merkintää tai huomattavan suuret summat). Fit & Proper-selvitettäviä henkilöitä koskee jatkuva ilmoitusvelvollisuus kaikista lomakkeella pyydettävistä tiedoista.
Rajan yli toiminta, ETA-valtiot (AIFML 19 luku)
Suomalainen vaihtoehtorahastojen hoitaja
Suomessa toimiluvan saaneet vaihtoehtorahastojen hoitajat voivat markkinoida hoitamiaan toiseen ETA-valtioon sijoittautuneita vaihtoehtorahastoja Suomessa ilmoitusmenettelyä noudattaen. Markkinoinnista ei-ammattimaisille asiakkaille säädetään AIFML 13 luvussa.
Menettely:
- Vaihtoehtorahastojen hoitajan on toimitettava Finanssivalvonnalle ilmoitus liitteineen markkinoinnin aloittamisesta Suomessa. Ilmoitus lähetetään sähköpostitse osoitteeseen kirjaamo(at)fiva.fi, sähköpostin aihekenttä: ”Ilmoitus: AIFML 19 luku 3 § - yhtiön nimi”.
- Vaihtoehtoehtorahaston markkinointi voidaan aloittaa, kun hoitaja on saanut Finanssivalvonnalta sitä koskevan ilmoituksen.
-
Finanssivalvonta perii hinnastonsa mukaisen toimenpidemaksun ilmoituskirjeen ja liitteiden käsittelystä sekä niiden toimittamisesta vastaanottavan valtion toimivaltaiselle viranomaiselle.
Katso myös:
Valvonta- ja toimenpidemaksut - Myös ilmoituksen tiedoissa tapahtuneista muutoksista on ilmoitettava Finanssivalvonnalle. Muutosilmoitus lähetetään sähköpostitse osoitteeseen AIFM-ilmoitukset(at)fiva.fi, sähköpostin aihekenttä: ”Muutosilmoitus: AIFML 19 luku 3 § - yhtiön nimi”
Lomakkeet:
Yhteydenotot:
- Uusi ilmoitus: kirjaamo(at)finanssivalvonta.fi
- Muutosilmoitus: AIFM-ilmoitukset(at)finanssivalvonta.fi
- AIFMD-raportointiin liittyvät kysymykset: AIFMDReportingHelpdesk(at)finanssivalvonta.fi
- AIFM-aiheiset tulkintakysymykset: AIFMquestions(at)finanssivalvonta.fi
Suomessa toimiluvan saaneella vaihtoehtorahastojen hoitajalla on oikeus ennakkomarkkinoida hoitamiansa ETA-valtioon sijoittautuneita vaihtoehtorahastoja Suomessa noudattaen 13 a lukua.
Edellytykset ennakkomarkkinoinnille (AIFML 13 a luku 1§)
Vaihtoehtorahastojen hoitajalla on oikeus ennakkomarkkinoida vaihtoehtorahastoa Suomessa, jos sijoittajalle esitettävät tiedot eivät:
- ole riittävän tarkkoja, jotta tämä voi sitoutua hankkimaan tietyn vaihtoehtorahaston osuuksia;
- vastaa merkintälomaketta tai vastaavia asiakirjoja taikka niiden luonnoksia; ja
- vastaa vielä perustamatta olevan vaihtoehtorahaston lopullisessa muodossa olevia vaihtoehtorahaston sääntöjä, esitettä tai tarjousasiakirjoja.
Jos ennakkomarkkinoinnin yhteydessä toimitetaan luonnos vaihtoehtorahaston esitteestä tai tarjousasiakirjasta, se ei saa sisältää niin tarkkoja tietoja, että sijoittaja voisi tehdä sijoituspäätöksen. Esitteen tai tarjousasiakirjan luonnoksessa on selvästi mainittava, että:
- se ei ole tarjous tai kehotus merkitä vaihtoehtorahaston osuuksia; ja
- siinä esitettyihin tietoihin ei pidä luottaa, koska ne ovat puutteellisia ja voivat muuttua.
Vaihtoehtorahastojen hoitajan on varmistettava, että ennakkomarkkinointi dokumentoidaan asianmukaisesti.
Ilmoitus ennakkomarkkinoinnista (AIFML 13 a luku 2§)
Vaihtoehtorahastojen hoitajan on tehtävä kahden viikon kuluessa ennakkomarkkinoinnin aloittamisesta Finanssivalvonnalle vapaamuotoinen ilmoitus, joka sisältää seuraavat tiedot:
- ETA-valtiot, joissa ennakkomarkkinointia harjoitetaan tai harjoitettiin;
- ennakkomarkkinoinnin ajanjaksot;
- lyhyt kuvaus ennakkomarkkinoinnista, mistä käy ilmi esiteltävät sijoitusstrategiat; ja
- tarvittaessa luettelo ennakkomarkkinoinnin kohteena olevista vaihtoehtorahastoista.
Ilmoitus lähetetään sähköpostitse osoitteeseen AIFM-ilmoitukset(at)fiva.fi, sähköpostin aihekenttä: ”Ennakkomarkkinointi-ilmoitus / [yhtiön nimi]"
Vaihtoehtorahaston osuuksien hankkimisesta ennakkomarkkinoinnin perusteella säädetään AIFM-lain 13 a luvun 3 pykälässä ja kolmannen osapuolen harjoittamasta ennakkomarkkinoinnista AIFM-lain 13 a luvun 4 pykälässä.
Suomessa toimiluvan saaneet vaihtoehtorahastojen hoitajat voivat markkinoida hoitamiaan suomalaisia sekä toiseen ETA-valtioon sijoittautuneita vaihtoehtorahastoja muissa ETA-valtioissa kuin Suomessa ilmoitusmenettelyä noudattaen.
Uusi ilmoitus:
- Vaihtoehtorahastojen hoitajan on toimitettava Finanssivalvonnalle englanninkielinen ilmoituskirje liitteineen markkinoinnin aloittamisesta muussa ETA-valtiossa.
- Huom! Vaihtoehtorahastojen hoitajan tulee itse selvittää etukäteen kohdemaan mahdolliset kansalliset vaatimukset markkinoinnille sekä sen, periikö kohdemaan valvoja erillisen maksun notifikaatiosta ja tuleeko maksu olla maksettuna etukäteen
- Lisätietoa eri maiden markkinointivaatimuksista löytyy ESMAn nettisivulta
- Ilmoitus lähetetään sähköpostitse osoitteeseen kirjaamo(at)fiva.fi, sähköpostin aihekenttä: ”Ilmoitus: AIFML 19 luku 4 § - yhtiön nimi”.
- Vaihtoehtoehtorahaston markkinointi voidaan aloittaa, kun hoitaja on saanut Finanssivalvonnalta sitä koskevan ilmoituksen.
- Finanssivalvonta perii hinnastonsa mukaisen toimenpidemaksun ilmoituskirjeen ja liitteiden käsittelystä sekä niiden toimittamisesta vastaanottavan valtion toimivaltaiselle viranomaiselle.
Katso myös:
Valvonta- ja toimenpidemaksut - Myös ilmoituksen tiedoissa tapahtuneista muutoksista on ilmoitettava Finanssivalvonnalle. Muutosilmoitus lähetetään sähköpostitse osoitteeseen AIFM-ilmoitukset(at)fiva.fi, sähköpostin aihekenttä: ”Muutosilmoitus: AIFML 19 luku 4 § - yhtiön nimi”
Ilmoituskirje:
Yhteydenotot:
- Uusi ilmoitus: kirjaamo(at)finanssivalvonta.fi
- Muutos- tai lopetusilmoitus: AIFM-ilmoitukset(at)finanssivalvonta.fi
- AIFM-aiheiset tulkintakysymykset: AIFMquestions(at)finanssivalvonta.fi
Suomessa toimiluvan saanut vaihtoehtorahastojen hoitaja voi ennakkomarkkinoida suomalaisia tai toiseen ETA-valtioon sijoittautuneita vaihtoehtorahastoa ammattimaisille asiakkaille muissa ETA-valtiossa kuin Suomessa, jos ammattimaisille asiakkaille esitettävät tiedot ja asiakirjat ETA-valtioon sijoittautuneesta vaihtoehtorahastosta täyttävät 13 a luvun 1 §:n 1–2 momentissa säädetyt edellytykset.
Menettely:
- Vaihtoehtorahastojen hoitajan on tehtävä Finanssivalvonnalle kahden viikon kuluessa ennakkomarkkinoinnin aloittamisesta toisessa ETA-valtiossa 13 a luvun 2 §:ssä tarkoitettu ilmoitus. Finanssivalvonta toimittaa ilmoituksen kyseisten ETA-valtioiden valvoville viranomaisille.
- Ilmoitus tehdään käyttämällä englanninkielistä ilmoituskirjettä: Premarketing_Notification_letter_AIFMD_EuVECA-EuSEF
- Ilmoitus lähetetään sähköpostitse osoitteeseen AIFM-ilmoitukset(at)fiva.fi, sähköpostin aihekenttä: ”Ennakkomarkkinointi-ilmoitus / [yhtiön nimi] / toinen ETA-valtio".
- Vaihtoehtorahastojen hoitajan on varmistettava, että sijoittajat eivät hanki ETA-valtioon sijoittautuneen vaihtoehtorahaston osuuksia ennakkomarkkinoinnin perusteella ja että ennakkomarkkinoinnin kohteena olleet sijoittajat voivat hankkia ETA-valtioon sijoittautuneen vaihtoehtorahaston osuuksia vasta, kun markkinointi kyseisessä ETA-valtiossa on 4 §:n mukaan sallittua.
- Jos toisessa ETA-valtiossa ammattimainen asiakas merkitsee 18 kuukauden kuluessa ennakkomarkkinoinnin aloittamisesta kyseisessä ETA-valtiossa ennakkomarkkinoinnin yhteydessä toimitetuissa tiedoissa tarkoitetun tai sen tuloksena perustetun ETA-valtioon sijoittautuneen vaihtoehtorahaston osuuksia, merkintää on pidettävä markkinoinnin tuloksena ja siinä on noudatettava 4 §:n 1 momentissa säädettyä ilmoitusmenettelyä.
- Vaihtoehtorahastojen hoitajan on varmistettava, että sen harjoittama ennakkomarkkinointi toisessa ETA-valtiossa dokumentoidaan asianmukaisesti.
- Toimiluvan saaneen vaihtoehtorahastojen hoitajan lukuun ennakkomarkkinointia saa harjoittaa toinen vaihtoehtorahastojen hoitaja, sijoituspalvelulaissa tarkoitettu sijoituspalveluyritys, luottolaitostoiminnasta annetussa laissa tarkoitettu luottolaitos, sijoitusrahastolaissa tarkoitettu rahastoyhtiö ja näitä vastaavaan toimintaan toisessa ETA-valtiossa toimiluvan saanut sekä sijoituspalvelulaissa tarkoitettu sidonnaisasiamies noudattaen, mitä tässä pykälässä säädetään.
Rekisteröidyt vaihtoehtorahastojen hoitajat
Finanssivalvonnan rekisteriin merkitty vaihtoehtorahastojen hoitaja saa ennakkomarkkinoida rahastoja Suomessa. Jos rekisteröitynyt vaihtoehtorahastojen hoitaja haluaa ennakkomarkkinoida vaihtoehtorahastoa muussa jäsenvaltiossa, tulee sen itse selvittää edellytykset ennakkomarkkinoinnille sekä tehdä ilmoitus ennakkomarkkinoinnista haluamiinsa jäsenvaltioihin.
Suomessa toimiluvan saanut vaihtoehtorahastojen hoitaja voi lopettaa hoitamansa ETA-valtioon sijoittautuneen vaihtoehtorahaston osuuksien markkinoinnin siinä ETA-valtiossa, jonka osalta se on tehnyt 19 luvun 4 §:n 1 momentissa tarkoitetun ilmoituksen, jos:
- kaikista tällaisista vaihtoehtorahastojen hoitajan vastaanottavassa jäsenvaltiossa sijoittajien hallussa olevista vaihtoehtorahaston osuuksista tehdään ilman maksuja tai vähennyksiä yleinen takaisinosto- tai lunastustarjous, joka on julkisesti saatavilla vähintään 30 pankkipäivän ajan ja joka osoitetaan suoraan tai välittäjien kautta erikseen kaikille niille sijoittajille, joiden henkilöllisyys on tiedossa;
- ilmoitus vaihtoehtorahastojen hoitajan aikomuksesta lopettaa vaihtoehtorahaston osuuksien markkinointi vaihtoehtorahastojen hoitajan vastaanottavassa jäsenvaltiossa julkaistaan julkisesti saatavilla olevalla välineellä, joka on yleisesti käytössä vaihtoehtorahaston markkinoinnissa ja joka on asianmukainen vaihtoehtorahaston tyypillisen sijoittajan kannalta; ja
- välittäjien tai asiamiesten kanssa tehtyjä sopimusjärjestelyjä muutetaan tai ne päätetään siitä päivästä, kun markkinoinnin lopettamisesta ilmoitetaan, jäljempänä 3 momentissa tarkoitetussa ilmoituksessa yksilöityjen vaihtoehtorahaston osuuksien suoran tai välillisen tarjoamisen tai kohdentamisen estämiseksi.
Velvollisuus tehdä yleinen takaisinosto- tai lunastustarjous ei sovellu suljettuun vaihtoehtorahastoon ja eurooppalaisia pitkäaikaissijoitusrahastoja koskevassa asetuksessa säänneltyyn eurooppalaiseen pitkäaikaissijoitusrahastoon.
Vaihtoehtorahastojen hoitajan on toimitettava 1–3 kohdassa tarkoitetut tiedot sisältävä ilmoitus Finanssivalvonnalle.
Ilmoituksen voi tehdä oheisella de-rekisteröintilomakkeella:
Ilmoitus lähetetään sähköpostitse osoitteeseen AIFM-ilmoitukset(at)fiva.fi.
- Vaihtoehtorahastojen hoitajan on lopetettava hoitamansa vaihtoehtorahaston osuuksien kaikenlainen suora tai välillinen tarjoaminen tai kohdentaminen sijoittajille vaihtoehtorahastojen hoitajan vastaanottavassa jäsenvaltiossa siitä päivästä, kun markkinoinnin lopettamisesta kyseisessä ETA-valtiossa ilmoitetaan.
- Vaihtoehtorahastojen hoitajan on toimitettava 11 luvun 1 §:ssä ja 12 luvun 4–6 §:ssä tarkoitetut asiakirjat ja tiedot niille sijoittajille, joilla on edelleen hallussaan vaihtoehtorahaston osuuksia, sekä Finanssivalvonnalle.
- Vaihtoehtorahastojen hoitaja ei saa 36 kuukauden kuluessa siitä päivästä, kun markkinoinnin lopettamisesta vaihtoehtorahastojen hoitajan vastaanottavassa jäsenvaltiossa ilmoitetaan, ennakkomarkkinoida ilmoituksessa yksilöidyn vaihtoehtorahaston osuuksia tai vastaavia sijoitusstrategioita tai -ideoita tässä ETA-valtiossa.
Suomalainen vaihtoehtorahastojen hoitaja voi hoitaa toiseen ETA-valtioon sijoittautunutta vaihtoehtorahastoa ilmoitusmenettelyä noudattaen.
Menettely:
- Vaihtoehtorahastojen hoitajan on toimitettava Finanssivalvonnalle 19 luvun 1 §:n 1 momentin mukaiset tiedot käyttämällä alla olevaa ilmoituskirjepohjaa. Mikäli toimintaa harjoitetaan perustamalla sivuliike, tulee Finanssivalvonnalle ilmoittaa lisäksi 19 luvun 1 §:n 2 momentissa mainitut tiedot. Vaihtoehtoehtorahaston hoitaminen voidaan aloittaa, kun hoitaja on saanut Finanssivalvonnalta sitä koskevan ilmoituksen.
- Finanssivalvonta perii hinnastonsa mukaisen toimenpidemaksun ilmoituskirjeen ja liitteiden käsittelystä sekä niiden toimittamisesta vastaanottavan valtion toimivaltaiselle viranomaiselle.
Katso myös:
Valvonta- ja toimenpidemaksut - Ilmoituksen edellyttämän tiedot toimitetaan Finanssivalvonnalle sähköpostitse osoitteeseen kirjaamo(at)fiva.fi, sähköpostin aihekenttä: ”Ilmoitus: AIFML 19 luku 1 § - yhtiön nimi”
- Myös ilmoituksen tiedoissa tapahtuneista muutoksista on ilmoitettava Finanssivalvonnalle. Muutosilmoitus lähetetään sähköpostitse osoitteeseen AIFM-ilmoitukset(at)fiva.fi, sähköpostin aihekenttä: ”Muutosilmoitus: AIFML 19 luku 1 § - yhtiön nimi”
- Lisäksi Finanssivalvonnalle tulee antaa tiedot hoidettavasta rahastosta AIFMD-raportointivelvollisuutta varten käyttämällä AIFMD-raportoinvelvollisuuden ilmoituslomaketta.
- Lisätietoa AIFM-raportoinnista
Ilmoituskirje:
Yhteydenotot:
- Uusi ilmoitus: kirjaamo(at)finanssivalvonta.fi
- Muutosilmoitus: AIFM-ilmoitukset(at)finanssivalvonta.fi
- AIFMD-raportointiin liittyvät kysymykset: AIFMDReportingHelpdesk(at)finanssivalvonta.fi
- AIFM-aiheiset tulkintakysymykset: AIFMquestions(at)finanssivalvonta.fi
ETA-vaihtoehtorahastojen hoitaja
Toimiluvalliset ETA-vaihtoehtorahastojen hoitajat, AIFML 19 luku 5 §, AIFMD 32 artikla
Toimiluvalliset ETA-vaihtoehtorahastojen hoitajat voivat markkinoida hoitamiaan vaihtoehtorahastoja ammattimaisille asiakkaille Suomessa. ETA-vaihtoehtorahastojen hoitajan tulee toimittaa kotivaltionsa toimivaltaiselle viranomaiselle ilmoituskirje liiteasiakirjoineen. Ilmoituskirje tulee laatia englanninkielisenä. Kotivaltion toimivaltainen viranomainen tutkii materiaalin ja toimittaa sen sähköisessä muodossa Finanssivalvonnalle.
Vaihtoehtoehtorahaston markkinointi voidaan aloittaa, kun hoitaja on saanut kotivaltionsa toimivaltaiselta viranomaiselta sitä koskevan ilmoituksen.
Toimenpidemaksu:
Finanssivalvonta ei peri maksua AIFML 19 luvun 5§:n mukaisista notifikaatioista, jotka koskevat markkinointia ammattimaisille asiakkaille.
Toimiluvalliset ETA-vaihtoehtorahastojen hoitajat, markkinointi ei-ammattimaisille
Mikäli ETA-vaihtoehtorahastojen hoitajat aikovat markkinoida hoitamiaan vaihtoehtorahastoja Suomessa myös ei-ammattimaisille asiakkaille, tulee markkinoinnissa huomioida lisäksi, mitä AIFML 13 luvussa säädetään. Tällöin ilmoitus markkinoinnin aloittamisesta tulee lähettää suoraan Finanssivalvonnalle. Vaihtoehtorahaston hoitaja voi aloittaa ETA-valtioon sijoittautuneen vaihtoehtorahaston markkinoinnin ei-ammattimaisille asiakkaille saatuaan Finanssivalvonnalta sitä koskevan ilmoituksen.
Toimenpidemaksu
Finanssivalvonta perii hinnastonsa mukaisen toimenpidemaksun ilmoituskirjeen ja liitteiden käsittelystä. Katso lisää Valvonta- ja toimenpidemaksut -sivulta.
Rekisteröityneet ETA-vaihtoehtorahastojen hoitajat, AIFML 19 luku 5 § 4 mom.
ETA-rekisteröitymisvelvollinen vaihtoehtorahastojen hoitaja voi markkinoida hoitamansa ETA-valtioon sijoittautuneen vaihtoehtorahaston osuuksia Suomessa ammattimaiselle asiakkaalle tehtyään siitä kirjallisen ilmoituksen Finanssivalvonnalle. Ilmoituksessa tulee olla selvitys siitä, että se:
- noudattaa vaihtoehtorahaston markkinoinnissa, mitä 12 luvun 2—11 §:ssä säädetään;
- noudattaa markkinoimansa vaihtoehtorahaston osalta, mitä 5 luvun 4 §:ssä, 11 luvun 1 ja 2 §:ssä sekä 1 luvun 8 §:ssä ja 18 luvussa säädetään.
Vaihtoehtoehtorahaston markkinointi voidaan aloittaa kun hoitaja on saanut Finanssivalvonnalta sitä koskevan ilmoituksen.
Yhteydenotot:
- Uusi ilmoitus: kirjaamo(at)finanssivalvonta.fi
- Muutosilmoitus: AIFM-ilmoitukset(at)finanssivalvonta.fi
- AIFM-aiheiset tulkintakysymykset: AIFMquestions(at)finanssivalvonta.fi
Toimenpidemaksu
Finanssivalvonta perii hinnastonsa mukaisen toimenpidemaksun ilmoituskirjeen ja liitteiden käsittelystä. Katso lisää Valvonta- ja toimenpidemaksut -sivulta.
Toimiluvalliset ETA-vaihtoehtorahastojen hoitajat, AIFML 19 luku 5 a §, AIFMD 30 a artikla
ETA-vaihtoehtorahastojen hoitaja voi ennakkomarkkinoida ETA-valtioon sijoittautunutta vaihtoehtorahastoa Suomessa noudattaen 13 a luvun 1 §:ää, 3 §:n 1 momenttia ja 4 §:ää ennakkomarkkinoinnin edellytyksistä. Saatuaan ETA-vaihtoehtorahastojen hoitajan kotijäsenvaltion ulkomaiselta ETA-valvontaviranomaiselta ilmoituksen ETA-vaihtoehtorahastojen hoitajan Suomessa harjoittamasta ennakkomarkkinoinnista Finanssivalvonta voi pyytää ulkomaista ETA-valvontaviranomaista toimittamaan lisätietoja tästä ennakkomarkkinoinnista.
Jos 18 kuukauden kuluessa ennakkomarkkinoinnin aloittamisesta Suomessa sijoittaja merkitsee ennakkomarkkinoinnin yhteydessä toimitetuissa tiedoissa tarkoitetun tai sen tuloksena perustetun ETA-valtioon sijoittautuneen vaihtoehtorahaston osuuksia, merkintää on pidettävä markkinoinnin tuloksena ja siinä on noudatettava, mitä 5 §:ssä säädetään oikeudesta markkinoida ETA-valtioon sijoittautuneen vaihtoehtorahaston osuuksia Suomessa.
Rekisteröityneet ETA-vaihtoehtorahastojen hoitajat, AIFML 19 luku 5 a § 2 mom.
ETA-rekisteröitymisvelvollinen vaihtoehtorahastojen hoitaja voi ennakkomarkkinoida hoitamaansa ETA-valtioon sijoittautunutta vaihtoehtorahastoa Suomessa noudattaen 13 a luvun 1 §:ää, 3 §:n 1 momenttia ja 4 §:ää ennakkomarkkinoinnin edellytyksistä. ETA-rekisteröitymisvelvollisen vaihtoehtorahastojen hoitajan on tehtävä kahden viikon kuluessa ennakkomarkkinoinnin aloittamisesta Suomessa Finanssivalvonnalle vapaamuotoinen ilmoitus, joka sisältää seuraavat tiedot:
- ennakkomarkkinoinnin ajanjaksot;
- lyhyt kuvaus ennakkomarkkinoinnista, mistä käy ilmi esiteltävät sijoitusstrategiat; ja
- tarvittaessa luettelo ennakkomarkkinoinnin kohteena olevista vaihtoehtorahastoista.
Ilmoitus lähetetään sähköpostitse osoitteeseen AIFM-ilmoitukset(at)fiva.fi, sähköpostin aihekenttä: ”Ennakkomarkkinointi-ilmoitus / [yhtiön nimi]"
Jos 18 kuukauden kuluessa ennakkomarkkinoinnin aloittamisesta Suomessa sijoittaja merkitsee ennakkomarkkinoinnin yhteydessä toimitetuissa tiedoissa tarkoitetun tai sen tuloksena perustetun ETA-valtioon sijoittautuneen vaihtoehtorahaston osuuksia, merkintää on pidettävä markkinoinnin tuloksena ja siinä on noudatettava, mitä 5 §:ssä säädetään oikeudesta markkinoida ETA-valtioon sijoittautuneen vaihtoehtorahaston osuuksia Suomessa.
Toimiluvalliset ETA-vaihtoehtorahastojen hoitajat
ETA-vaihtoehtorahastojen hoitaja, joka on tehnyt 19 luvun 5 §:n 1 momentissa tarkoitetun ilmoituksen ETA-valtioon sijoittautuneen vaihtoehtorahaston markkinoinnista Suomessa, voi lopettaa ilmoituksessa tarkoitetun vaihtoehtorahaston markkinoinnin Suomessa ilmoittamalla siitä oman kotivaltionsa valvontaviranomaiselle. Lopetusilmoituksessa on huomioitava AIFM-direktiivin 32 a artiklan edellytykset.
Rekisteröityneet ETA-vaihtoehtorahastojen hoitajat
ETA-rekisteröitymisvelvollinen vaihtoehtorahastojen hoitaja, joka on AIFM-lain 19 luvun 5 §:n 4 momentin mukaisesti ilmoittanut hoitamansa ETA-valtioon sijoittautuneen vaihtoehtorahaston osuuksien markkinoinnista Suomessa, voi lopettaa ilmoituksessa tarkoitetun vaihtoehtorahaston markkinoinnin Suomessa noudattaen mitä AIFM-lain 19 luvun 6 a §:n 1–5 momentissa säädetään ETA-valtioon sijoittautuneen vaihtoehtorahaston markkinoinnin lopettamisesta. ETA-rekisteröitymisvelvollisen vaihtoehtorahastojen hoitajan on toimitettava AIFM-lain 19 luvun 6 a §:n 1 momentin 1–3 kohdassa tarkoitetut tiedot sisältävä ilmoitus markkinoinnin lopettamisesta Finanssivalvonnalle.
Ilmoitus lähetetään sähköpostitse osoitteeseen kirjaamo(at)fiva.fi.
ETA-vaihtoehtorahastojen hoitaja voi hoitaa vaihtoehtorahastoa Suomessa perustamalla sivuliikkeen tai suoraan rajan yli ilmoitusmenettelyä noudattaen. ETA-vaihtoehtorahastojen hoitajan tulee toimittaa kotivaltionsa toimivaltaiselle viranomaiselle sen edellyttämät tiedot. Kotivaltion toimivaltainen viranomainen tutkii materiaalin ja toimittaa sen sähköisessä muodossa Finanssivalvonnalle.
Vaihtoehtoehtorahaston hoitaminen voidaan aloittaa, kun hoitaja on saanut kotivaltionsa toimivaltaiselta viranomaiselta sitä koskevan ilmoituksen.
Rajan yli toiminta kolmannet maat (AIFML 20 luku)
Toimiluvan saanut vaihtoehtorahastojen hoitaja saa Suomessa markkinoida kolmanteen maahan sijoittautuneen vaihtoehtorahaston osuuksia ammattimaisille asiakkaille tehtyään siitä kirjallisen ilmoituksen Finanssivalvonnalle. Tätä pykälää sovelletaan myös syöttörahastoon, jonka kohteena oleva vaihtoehtorahasto on sijoittautunut kolmanteen maahan. Ilmoituksessa tulee olla selvitys siitä, että:
- vaihtoehtorahastojen hoitaja noudattaa vaihtoehtorahaston markkinoinnissa, mitä AIFML 12 luvussa säädetään
- Finanssivalvonnan ja vaihtoehtorahaston sijoittautumismaana olevan kolmannen maan valvontaviranomaisten välillä on otettu käyttöön kansainvälisten standardien mukaisia asianmukaisia yhteistyöjärjestelyjä järjestelmäriskin valvomiseksi, jotta voidaan varmistaa tehokas tietojenvaihto, jonka avulla Finanssivalvonta voi hoitaa vaihtoehtoisten sijoitusrahastojen hoitajista annetun direktiivin mukaiset tehtävänsä Finanssivalvonnan allekirjoittamat AIFM-yhteistyösopimukset
- vaihtoehtorahaston sijoittautumismaana oleva kolmas maa ei saa olla rahanpesun ja terrorismin rahoittamisen vastaisen toimintaryhmän yhteistyöhaluttomiksi määrittelemien maiden ja alueiden luettelossa FATF (Financial Action Task Force) - High-risk and non-cooperative jurisdictions;
- vaihtoehtorahaston sijoittautumismaana olevan kolmannen maan ja Suomen välillä on sopimus, joka vastaa täysin Taloudellinen yhteistyö ja kehitys -järjestön tuloa ja varallisuutta koskevan malliverosopimuksen 26 artiklassa vahvistettuja vaatimuksia ja jolla varmistetaan tehokas tietojenvaihto veroasioissa
- vaihtoehtorahastojen hoitaja on toimittanut Finanssivalvonnalle tiedon AIFML 15 luvun 2 ja 3 §:n mukaisista tehtävistä vastaavista yhteisöistä.
- Laskutusosoite: sähköpostiosoite laskutusta varten (joko henkilökohtainen tai ryhmäsähköpostiosoite) sekä yhtiön postiosoite
- Ilmoitukseen tulee ainakin liittää seuraavat asiakirjat ja tiedot:
- PPM tai vastaavat tiedot sisältävä asiakirja sekä mahdolliset liitteet
- AIFMD Artiklan 23 mukaiset tiedot joko asiakirjana ("EEA supplement, wrap") tai osana esitettä/PPM:ää
- Vahvistus siitä, että hoitaja on kotimaansa valvontaviranomaisen valvonnassa
Ilmoituksen lähettäminen
- Vaihtoehtorahastojen hoitajan on toimitettava Finanssivalvonnalle ilmoitus liitteineen markkinoinnin aloittamisesta Suomessa. Ilmoitus lähetetään sähköpostitse osoitteeseen kirjaamo(at)fiva.fi, sähköpostin aihekenttä: ”Ilmoitus: AIFML 20 luku 2 § - yhtiön nimi”.
- Vaihtoehtoehtorahaston markkinointi voidaan aloittaa, kun hoitaja on saanut Finanssivalvonnalta sitä koskevan ilmoituksen.
- Myös ilmoituksen tiedoissa tapahtuneista muutoksista on ilmoitettava Finanssivalvonnalle. Muutosilmoitus lähetetään sähköpostitse osoitteeseen AIFM-ilmoitukset(at)fiva.fi, sähköpostin aihekenttä: ”Muutosilmoitus: AIFML 20 luku 2 § - yhtiön nimi”
Edellä mainittu ilmoitus on laadittava myös syöttörahastosta, jonka kohteena oleva vaihtoehtorahasto on sijoittautunut kolmanteen maahan.
Toimiluvan saanut vaihtoehtorahastojen hoitaja, joka aikoo markkinoida Suomessa kolmanteen maahan sijoittautuneen vaihtoehtorahaston osuuksia, ei ole velvollinen noudattamaan, mitä AIFML 7 luvun 4 §:ssä tai AIFMD 21 artiklan nojalla muualla säädetään säilytystoiminnasta huolehtimisesta siltä osin kuin ne koskevat kolmanteen maahan sijoittautunutta vaihtoehtorahastoa.
Tällöin Finanssivalvonnalle tehtävässä ilmoituksessa on selvitettävä, miten varmistutaan siitä, että yksi tai useampi yhteisö on nimetty hoitamaan AIFML 15 luvun 2 ja 3 §:n mukaisia tai muualla säädettyjä AIFMD 21 artiklan 7, 8 ja 9 kohdassa tarkoitettuja säilytys- ja muita tehtäviä. Vaihtoehtorahastojen hoitaja ei saa itse hoitaa näitä tehtäviä.
Toimenpidemaksut
Finanssivalvonta perii hinnastonsa mukaisen toimenpidemaksun ilmoituskirjeen ja liitteiden käsittelystä.
Katso myös:
Valvonta- ja toimenpidemaksut
Yhteydenotot:
- Uudet ilmoitukset: kirjaamo(at)finanssivalvonta.fi
- Muutokset: AIFM-ilmoitukset(at)fiva.fi
- AIFM-aiheiset tulkintakysymykset: AIFMquestions(at)fiva.fi
- Finanssivalvonta ottaa yhteyttä kahden viikon kuluessa sähköpostin vastaanottamisesta.
- Finanssivalvonta ottaa yhteyttä kahden viikon kuluessa sähköpostin vastaanottamisesta.
Oikeus ennakkomarkkinoida kolmanteen maahan sijoittautunutta vaihtoehtorahastoa
Toimiluvan saanut vaihtoehtorahastojen hoitaja voi ennakkomarkkinoida hoitamaansa kolmanteen maahan sijoittautunutta vaihtoehtorahastoa ammattimaisille asiakkaille Suomessa. Kolmanteen maahan sijoittautuneen vaihtoehtorahaston ennakkomarkkinoinnissa on noudatettava AIFM-lain 13 a luvun 1 §:ää, 3 §:n 1 momenttia ja 4 §:ää ennakkomarkkinoinnista Suomessa.
Vaihtoehtorahastojen hoitajan on toimitettava kahden viikon kuluessa ennakkomarkkinoinnin aloittamisesta Finanssivalvonnalle vapaamuotoinen ilmoitus, joka sisältää seuraavat tiedot:
- ennakkomarkkinoinnin ajanjaksot;
- lyhyt kuvaus ennakkomarkkinoinnista, mistä käy ilmi esiteltävät sijoitusstrategiat; ja
- tarvittaessa luettelo ennakkomarkkinoinnin kohteena olevista kolmanteen maahan sijoittautuneista vaihtoehtorahastoista.
Ilmoitus lähetetään sähköpostitse osoitteeseen AIFM-ilmoitukset(at)fiva.fi, sähköpostin aihekenttä: ”Ennakkomarkkinointi-ilmoitus / [yhtiön nimi]"
Jos 18 kuukauden kuluessa ennakkomarkkinoinnin aloittamisesta Suomessa ammattimainen asiakas merkitsee ennakkomarkkinoinnin yhteydessä toimitetuissa tiedoissa tarkoitetun tai sen tuloksena perustetun kolmanteen maahan sijoittautuneen vaihtoehtorahaston osuuksia, merkintää on pidettävä markkinoinnin tuloksena ja siinä on noudatettava, mitä AIFM-lain 20 luvun 2 §:ssä säädetään oikeudesta markkinoida kolmanteen maahan sijoittautunutta vaihtoehtorahastoa.
Toimiluvan saanut vaihtoehtorahastojen hoitaja saa hoitaa kolmanteen maahan sijoittautunutta vaihtoehtorahastoa. Vaihtoehtorahastojen hoitajan tulee noudattaa AIFML:ssa säädettyjä vaatimuksia lukuun ottamatta 7 luvun 4 §:n velvollisuutta huolehtia säilytystoiminnasta ja 11 luvun 1 §:n velvollisuutta laatia toimintakertomus. Finanssivalvonnan ja vaihtoehtorahaston sijoittautumismaana olevan kolmannen maan valvontaviranomaisten välillä on oltava asianmukaiset yhteistyöjärjestelyt, jotta voidaan varmistaa tehokas tietojenvaihto, jonka avulla Finanssivalvonta voi huolehtia tehtävistään.
Edellä säädetty oikeus hoitaa vaihtoehtorahastoa ei sisällä oikeutta markkinoida kyseessä olevaa vaihtoehtorahastoa ETA-valtioissa.
Kolmanteen maahan sijoittautunut vaihtoehtorahastojen hoitaja saa Suomessa markkinoida hoitamansa ETA-valtioon sijoittautuneen vaihtoehtorahaston tai kolmanteen maahan sijoittautuneen vaihtoehtorahaston osuuksia ammattimaisille asiakkaille tehtyään siitä kirjallisen ilmoituksen Finanssivalvonnalle. Ilmoituksessa tulee olla selvitys siitä, että:
- kolmanteen maahan sijoittautunut vaihtoehtorahastojen hoitaja noudattaa kunkin markkinoimansa vaihtoehtorahaston osalta mitä AIFML 7 luvun 3 §:ssä, 11 luvun 1 ja 2 §:ssä, 12 luvun 2–8 §:ssä, 17 luvun 3 §:ssä sekä kunkin 1 luvun 8 §:n 1 momentissa tarkoitetun vaihtoehtorahaston osalta lisäksi, mitä 18 luvussa säädetään
- Finanssivalvonnan, vaihtoehtorahaston kotijäsenvaltion valvontaviranomaisten ja vaihtoehtorahastojen hoitajan sekä vaihtoehtorahaston sijoittautumismaana olevan kolmannen maan valvontaviranomaisten välillä on otettu käyttöön kansainvälisten standardien mukaiset asianmukaiset yhteistyöjärjestelyt järjestelmäriskin valvomiseksi, jotta voidaan varmistaa tehokas tietojenvaihto, jonka avulla Finanssivalvonta voi hoitaa tässä laissa säädetyt tehtävänsä ETA-valvojien allekirjoittamat AIFM yhteistyösopimukset
- vaihtoehtorahastojen hoitajan tai vaihtoehtorahaston sijoittautumismaana oleva kolmas maa ei saa olla rahanpesun ja terrorismin rahoittamisen vastaisen toimintaryhmän yhteistyöhaluttomiksi määrittelemien maiden ja alueiden luettelossa FATF (Financial Action Task Force) - High-risk and non-cooperative jurisdictions
- vaihtoehtorahaston sijoittautumismaana olevan kolmannen maan ja Suomen välillä on sopimus, joka vastaa täysin Taloudellinen yhteistyö ja kehitys -järjestön tuloa ja varallisuutta koskevan malliverosopimuksen 26 artiklassa vahvistettuja vaatimuksia ja jolla varmistetaan tehokas tietojenvaihto veroasioissa.
- tiedot vaihtoehtorahastojen hoitajasta sekä sen hoitamasta ja Suomessa markkinoitavasta rahastosta AIFMD-raportointivelvollisuutta varten käyttämällä AIFMD-raportointivelvollisuuden ilmoituslomaketta. Lisätietoja AIFMD-raportoinnista löytyy Raportointi-osiosta.
- Laskutusosoite: sähköpostiosoite laskutusta varten (joko henkilökohtainen tai ryhmäsähköpostiosoite) sekä yhtiön postiosoite
- Ilmoitukseen tulee ainakin liittää seuraavat asiakirjat ja tiedot:
- PPM tai vastaavat tiedot sisältävä asiakirja sekä mahdolliset liitteet
- AIFMD Artiklan 23 mukaiset tiedot joko asiakirjana ("AIFMD wrapper") tai osana PPM:ää
- AIFMD-raportointivelvollisuuden ilmoituslomake
- Vahvistus siitä, että hoitaja on kotimaansa valvontaviranomaisen valvonnassa
Ilmoituksen lähettäminen
- Vaihtoehtorahastojen hoitajan on toimitettava Finanssivalvonnalle ilmoitus liitteineen markkinoinnin aloittamisesta Suomessa. Ilmoitus lähetetään sähköpostitse osoitteeseen kirjaamo(at)fiva.fi, sähköpostin aihekenttä: ”Ilmoitus: AIFML 20 luku 3 § - yhtiön nimi”.
- Vaihtoehtoehtorahaston markkinointi voidaan aloittaa, kun hoitaja on saanut Finanssivalvonnalta sitä koskevan ilmoituksen.
- Myös ilmoituksen tiedoissa tapahtuneista muutoksista, jotka ovat merkittäviä AIFML 20 luvun 3§:n edellytysten täyttymisen osalta, on ilmoitettava Finanssivalvonnalle. Muutosilmoitus lähetetään sähköpostitse osoitteeseen AIFM-ilmoitukset(at)fiva.fi, sähköpostin aihekenttä: ”Muutosilmoitus: AIFML 20 luku 3 § yhtiön nimi”
Katso myös:
Toimenpidemaksut
Finanssivalvonta perii hinnastonsa mukaisen toimenpidemaksun ilmoituskirjeen ja liitteiden käsittelystä. Maksu on rahastokohtainen.
Katso myös:
Valvonta- ja toimenpidemaksut
Yhteydenotot:
- Uudet ilmoitukset: kirjaamo(at)finanssivalvonta.fi
- Muutokset: AIFM-ilmoitukset(at)fiva.fi
- AIFMD-raportointiin liittyvät kysymykset: AIFMDReportingHelpdesk(at)fiva.fi
- AIFM-aiheiset tulkintakysymykset: AIFMquestions(at)fiva.fi
- Finanssivalvonta ottaa yhteyttä kahden viikon kuluessa sähköpostin vastaanottamisesta.
Kolmanteen maahan sijoittautunut vaihtoehtorahastojen hoitaja voi ennakkomarkkinoida hoitamaansa ETA-valtioon sijoittautunutta vaihtoehtorahastoa tai kolmanteen maahan sijoittautunutta vaihtoehtorahastoa ammattimaisille asiakkaille Suomessa. Kolmanteen maahan sijoittautuneen vaihtoehtorahastojen hoitajan on noudatettava ennakkomarkkinoinnissa AIFM-lain 13 a luvun 1 §:ää, 3 §:n 1 momenttia ja 4 §:ää ennakkomarkkinoinnin edellytyksistä.
Kolmanteen maahan sijoittautuneen vaihtoehtorahastojen hoitajan on toimitettava kahden viikon kuluessa ennakkomarkkinoinnin aloittamisesta Suomessa Finanssivalvonnalle vapaamuotoinen ilmoitus, joka sisältää seuraavat tiedot:
- ennakkomarkkinoinnin ajanjaksot;
- lyhyt kuvaus ennakkomarkkinoinnista, mistä käy ilmi esiteltävät sijoitusstrategiat; ja
- tarvittaessa luettelo ennakkomarkkinoinnin kohteena olevista ETA-valtioon sijoittautuneista vaihtoehtorahastoista tai kolmanteen maahan sijoittautuneista vaihtoehtorahastoista.
Ilmoitus lähetetään sähköpostitse osoitteeseen AIFM-ilmoitukset(at)fiva.fi, sähköpostin aihekenttä: ”Ennakkomarkkinointi-ilmoitus / [yhtiön nimi]"
Jos 18 kuukauden kuluessa ennakkomarkkinoinnin aloittamisesta Suomessa ammattimainen asiakas merkitsee ennakkomarkkinoinnin yhteydessä toimitetuissa tiedoissa tarkoitetun tai sen tuloksena perustetun ETA-valtioon sijoittautuneen vaihtoehtorahaston tai kolmanteen maahan sijoittautuneen vaihtoehtorahaston osuuksia, merkintää on pidettävä markkinoinnin tuloksena ja siinä on noudatettava, mitä AIFM-lain 20 luvun 3 §:ssä säädetään kolmanteen maahan sijoittautuneen vaihtoehtorahastojen hoitajan oikeudesta markkinoida Suomessa.
Kolmanteen maahan sijoittautuneen vaihtoehtorahastojen hoitajan oikeus lopettaa markkinointi Suomessa
Kolmanteen maahan sijoittautunut vaihtoehtorahastojen hoitaja, joka on tehnyt AIFM-lain 20 luvun 3 §:ssä tarkoitetun ilmoituksen ETA-valtioon sijoittautuneen vaihtoehtorahaston tai kolmanteen maahan sijoittautuneen vaihtoehtorahaston markkinoinnista Suomessa, voi lopettaa ilmoituksessa tarkoitetun vaihtoehtorahaston markkinoinnin Suomessa, jos:
- kaikista Suomessa sijoittajien hallussa olevista tällaisen vaihtoehtorahaston osuuksista tehdään ilman maksuja tai vähennyksiä yleinen takaisinosto- tai lunastustarjous, joka on julkisesti saatavilla vähintään 30 pankkipäivän ajan ja joka osoitetaan suoraan tai välittäjien kautta erikseen kaikille niille sijoittajille, joiden henkilöllisyys on tiedossa;
- ilmoitus kolmanteen maahan sijoittautuneen vaihtoehtorahastojen hoitajan aikomuksesta lopettaa ETA-valtioon sijoittautuneen vaihtoehtorahaston tai kolmanteen maahan sijoittautuneen vaihtoehtorahaston osuuksien markkinointi Suomessa julkaistaan julkisesti saatavilla olevalla välineellä, joka on yleisesti käytössä mainitun vaihtoehtorahaston markkinoinnissa ja joka on asianmukainen tämän tyypillisen sijoittajan kannalta; ja
- välittäjien tai asiamiesten kanssa tehtyjä sopimusjärjestelyjä muutetaan tai ne päätetään siitä päivästä, jolloin markkinoinnin lopettamisesta ilmoitetaan, ETA-valtioon sijoittautuneen vaihtoehtorahaston tai kolmanteen maahan sijoittautuneen vaihtoehtorahaston osuuksien suoran tai välillisen tarjoamisen tai kohdentamisen estämiseksi Suomessa.
Mitä säädetään velvollisuudesta tehdä takaisinosto- tai lunastustarjous, ei sovelleta suljettuun vaihtoehtorahastoon.
- Kolmanteen maahan sijoittautuneen vaihtoehtorahastojen hoitajan on toimitettava yllä 1–3 kohdassa tarkoitetut tiedot sisältävä ilmoitus Finanssivalvonnalle.
- Kolmanteen maahan sijoittautuneen vaihtoehtorahastojen hoitajan on lopetettava ETA-valtioon sijoittautuneen vaihtoehtorahaston tai kolmanteen maahan sijoittautuneen vaihtoehtorahaston osuuksien kaikenlainen suora tai välillinen tarjoaminen tai kohdentaminen sijoittajille Suomessa siitä päivästä, jolloin se ilmoittaa kyseisen vaihtoehtorahaston markkinoinnin lopettamisesta.
- Kolmanteen maahan sijoittautuneen hoitajan on toimitettava AIFM-lain 11 luvun 1 §:ssä ja 12 luvun 4–6 §:ssä tarkoitetut asiakirjat ja tiedot niille sijoittajille, joilla on edelleen hallussaan ETA-valtioon sijoittautuneen tai kolmanteen maahan sijoittautuneen vaihtoehtorahaston osuuksia.
- Kolmanteen maahan sijoittautunut vaihtoehtorahastojen hoitaja ei saa 36 kuukauden ajan siitä päivästä, kun se on ilmoittanut lopettavansa rahaston markkinoinnin Suomessa, ennakkomarkkinoida kyseisen ETA-valtioon sijoittautuneen vaihtoehtorahaston tai kolmanteen maahan sijoittautuneen vaihtoehtorahaston osuuksia taikka vastaavia sijoitusstrategioita tai -ideoita Suomessa.
Ilmoituksen voi tehdä oheisella de-rekisteröintilomakkeella:
Ilmoitus lähetetään sähköpostitse osoitteeseen AIFM-ilmoitukset(at)fiva.fi.